DataFlowGenerator:summary

De Wikip
Version : 1.36.1 4311 (2021-10-8) 20211008184239

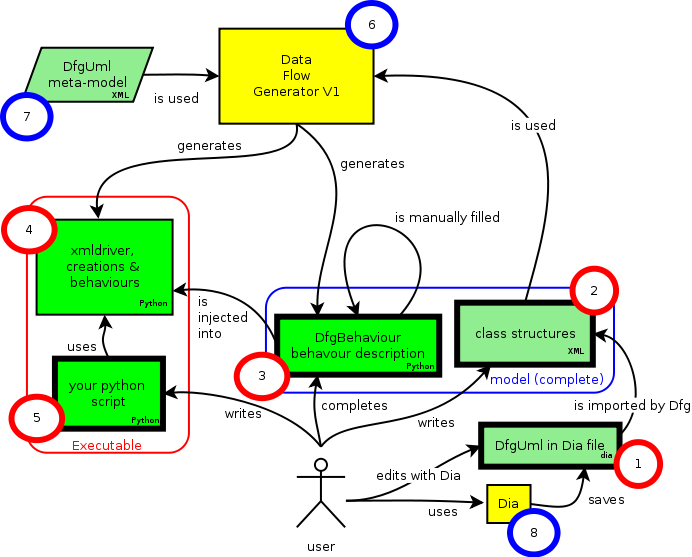
Data Flow Generator (Dfg) est un outil qui a pour but le développement de logiciels en gardant la synchronisation entre les sources (Python et C++) et les modèles utilisant DfgUml(UML) et DfgBehaviour(code Python des méthodes).

Il fait appel aux paradigmes de développement suivants : Round-trip engineering, Object-oriented programming et Model-driven software development.

Dfg offre aussi la possibilité d'écrire ou lire automatiquement la forme persistante des données décrites dans DfgUml.

Il existe deux versions de Dfg : V0 et V1.

Dfg V1 utilise DfgUml et DfgBehaviour et ne génère pour l'instant que du code Python tandis que Dfg V0 n'utilise que DfgUml et génère du code Python et C++.

Dfg V1 peut aussi importer DfgUml depuis les diagrammes de classes contenus dans le fichiers édités par le logiciel Dia.

L'outil est gratuitement utilisable en ligne sur Internet à l'adresse http://dfg.bht.fr pour la version 0 et sur http://dfg1.bht.fr pour la version 1.

Les sources générés par Dfg suivent sous la licence MPL 1.1 et/ou LPGL

Data Flow Generator (Dfg) is a tool that is intended for software development by keeping the synchronization between the sources (PYTHON and C++) and models using DfgUml (UML) and DfgBehaviour (Python codes of methods).

It uses the following paradigms of development: Round-trip engineering, Object-oriented programming and Model-driven software development.

Dfg also offers the ability to automatically read and write the persistent form of data described by DfgUml.

There are two versions of Dfg: V0 and V1.

Dfg V1 uses DfgUml and DfgBehaviour and generates, currently, only Python code while Dfg V0 uses only DfgUml and generates Python and C++ code.

Dfg V1 can also import DfgUml from class diagrams contained in the files edited by the software Dia.

The tool can be used online for free at http://dfg.bht.fr for version 0 and http://dfg1.bht.fr for version 1.

Sources generated by Dfg ar under the license MPL 1.1 and/or LPGL
Dfg1.png
Fig. n°1 Data Flow Generator V1

Data Flow Generator (Dfg) est un outil qui a pour but le développement de logiciels en gardant la synchronisation entre les sources (Python et C++) et les modèles utilisant DfgUml(UML) et DfgBehaviour(code Python des méthodes).

Il fait appel aux paradigmes de développement suivants : Round-trip engineering, Object-oriented programming et Model-driven software development.

Dfg offre aussi la possibilité d'écrire ou lire automatiquement la forme persistante des données décrites dans DfgUml.

Il existe deux versions de Dfg : V0 et V1.

Dfg V1 utilise DfgUml et DfgBehaviour et ne génère pour l'instant que du code Python tandis que Dfg V0 n'utilise que DfgUml et génère du code Python et C++.

Dfg V1 peut aussi importer DfgUml depuis les diagrammes de classes contenus dans le fichiers édités par le logiciel Dia.

L'outil est gratuitement utilisable en ligne sur Internet à l'adresse http://dfg.bht.fr pour la version 0 et sur http://dfg1.bht.fr pour la version 1.

Les sources générés par Dfg suivent sous la licence MPL 1.1 et/ou LPGL

Data Flow Generator (Dfg) is a tool that is intended for software development by keeping the synchronization between the sources (PYTHON and C++) and models using DfgUml (UML) and DfgBehaviour (Python codes of methods).

It uses the following paradigms of development: Round-trip engineering, Object-oriented programming and Model-driven software development.

Dfg also offers the ability to automatically read and write the persistent form of data described by DfgUml.

There are two versions of Dfg: V0 and V1.

Dfg V1 uses DfgUml and DfgBehaviour and generates, currently, only Python code while Dfg V0 uses only DfgUml and generates Python and C++ code.

Dfg V1 can also import DfgUml from class diagrams contained in the files edited by the software Dia.

The tool can be used online for free at http://dfg.bht.fr for version 0 and http://dfg1.bht.fr for version 1.

Sources generated by Dfg ar under the license MPL 1.1 and/or LPGL
Dfg1.png
Fig. n°2 Data Flow Generator V1